概述 Microsoft Exchange Server 2003 Service Pack 1 (SP1) 构建在 Microsoft? Exchange 2000 Server 的坚实基础上,并在此基础上提供新增功能以及可靠性、可管理性和安全性等方面的改进。本指南通过说明 Exchange 管理的核心概念来帮助您最大限度地利用这些改进。
本指南的每一章都讨论了特定的 Exchange 功能,并讨论了这些功能如何在 Exchange 体系结构中工作、以及如何配置和管理这些功能以获得最佳效果。本指南讲述的功能和相关任务涉及的范围包括:配置组织级别的全局设置、管理各个服务器以及处理特定的配置需要(如 Exchange 客户端和群集)等诸多方面。阅读本指南后,您将能够清楚地了解到配置和管理 Exchange 2003 组织需要些什么。
准备管理 Exchange Server 2003 开始管理 Microsoft? Exchange Server 2003 Service Pack 1 (SP1) 之前,了解 Exchange Server 2003 使用的管理体系结构以及该体系结构如何影响可以用来管理 Exchange 的工具很有用。Exchange 2003 与 Microsoft Active Directory? 目录服务中的数据进行交互,并依赖于这些数据。同时它还在其他位置(包括邮箱存储、Microsoft Windows? 注册表以及 Exadmin 虚拟目录)存储数据和检索数据。要访问和管理 Exchange 数据,可以使用两个 Microsoft 管理控制台 (MMC) 管理单元:Exchange 系统管理器与 Active Directory 用户和计算机。作为管理员,您的大部分时间将用来操作这两个管理单元。
了解了 Exchange 管理体系结构以及可以用来与 Exchange 交互的工具后,下一步是确定如何有效地使用这些工具。您可能决定建立专门的管理站。然后,可以使用该管理站来管理组织中的多台服务器。您还可能决定创建一个自定义的管理控制台,以便在一个控制台中合并多个单独的 MMC 管理单元。甚至还会使用 Exchange 软件开发工具包 (SDK) 来使其他管理任务自动进行。您将在本章的后面部分找到有关这些可选方法的信息。
了解 Exchange 管理体系结构 Exchange 2003 使用 Active Directory 来存储信息并与 Windows 共享这些信息。因此,您在 Windows 中创建并维护的所有目录信息(如组织单位结构和组)也可以通过 Exchange 来使用。
可以扩展 Active Directory 架构,以便包括自定义的属性和对象类型,从而使数据管理集中化并最小化,并使能够访问 Active Directory 信息的应用程序可以使用数据。事实上,在安装第一台 Exchange 服务器时,Exchange 2003 就扩展了 Active Directory 架构以便包括 Exchange 特定的信息。扩展架构会影响到整个目录林,并且根据 Active Directory 的规模,可能需要很长的时间才能完成。
由于 Active Directory 充当组织中所有对象的单源目录,因此 Exchange 使用此信息来减少管理开销。使用 Active Directory,可以存储并组织有关用户的信息,如名称、电子邮件地址以及电话号码。此信息作为用户对象的属性存储。Exchange 和其他应用程序可以使用此信息。例如,收件人所属的地址列表将作为值写入到该收件人对应的 Active Directory 对象的 ShowInAddressBook 属性中。为创建地址列表,Exchange 对其中的每个对象执行轻型目录访问协议 (LDAP) 查询,并检索存储在 ShowInAddressBook 属性中的信息。
注意 由于 Exchange 2003 依赖 Active Directory,因此应确保熟悉并习惯 Active Directory 术语、结构和导航。有关 Active Directory 的详细概述,请查阅您的 Windows 副本自带的文档。有关 Exchange 与 Active Directory 的集成的详细信息,请参阅"规划 Exchange 2003 邮件系统"(http://go.microsoft.com/fwlink/?linkid=21766) 和"Exchange Server 2003 部署指南"。
Microsoft Exchange Server 5.5 及更早版本不使用 Active Directory。如果邮件系统拓扑处于混合模式下(包含 Exchange 2003 和 Exchange 5.5 或更早版本),您仍然可以使用 Active Directory,具体方法是:使用 Active Directory 连接器 (ADC) 在 Exchange 5.5 目录与 Active Directory 之间复制目录信息。有关 ADC 的详细信息,请参阅"Exchange Server 2003 部署指南"(http://go.microsoft.com/fwlink/?linkid=21768)。
与 Active Directory 交互
对 Exchange 组织或单个用户帐户进行更改时,经常会与 Active Directory 中的数据进行交互。此交互是通过两个 MMC 管理单元(Exchange 系统管理器或 Active Directory 用户和计算机)中的一个来实现的。图 1.1 说明了这两个工具如何与 Active Directory 交互。
注意 除了 Exchange 系统管理器与 Active Directory 用户和计算机外,还有其他工具可用来管理 Exchange。有关详细信息,请参阅附录 A"与 Exchange 一起使用的工具"。

图 1.1 Exchange 系统管理器与 Active Directory 用户和计算机从何处获取信息
如图 1.1 所示,您使用 Active Directory 用户和计算机看到(读取)和处理(写入)的所有信息都存储在 Active Directory 中。Exchange 系统管理器读取和写入的大部分(但不是全部)信息也来自 Active Directory。但是,除了 Active Directory 中的数据外,Exchange 系统管理器还从其他来源获得信息,例如:
· MAPI:Exchange 系统管理器通过使用 MAPI 收集 Exchange 存储中的数据来显示邮箱(见图 1.2)。

图 1.2 使用 MAPI 收集并显示在 Exchange 系统管理器中的邮箱数据
· Windows Management Instrumentation (WMI):Exchange 系统管理器使用 WMI 提供的数据来显示缓存的目录信息(DSAccess,目录信息缓存,用以减少向全局编录服务器发出的调用数)并将信息排队。
· Web 分布式创作和版本管理 (WebDAV):Exchange 系统管理器使用 WebDAV 提供的数据显示使用 Exadmin 虚拟目录的公用文件夹。
注意 Exadmin 虚拟目录位于 Internet 信息服务 (IIS) 中的默认网站下。如果停止默认网站服务,将无法在 Exchange 系统管理器中显示公用文件夹信息。
选择正确的管理工具 虽然使用 Exchange 系统管理器与 Active Directory 用户和计算机都可以访问 Active Directory 中与 Exchange 有关的数据,但是通常并不交替地使用二者。一般说来,存在下列规则:
· 使用 Exchange 系统管理器管理服务器和组织的配置数据。
· 使用 Active Directory 用户和计算机管理收件人数据。
为了阐明这些使用上的差别,表 1.1 提供了何时使用 Exchange 系统管理器以及何时使用 Active Directory 用户和计算机的特定示例。
表 1.1 Exchange 系统管理器与 Active Directory 用户和计算机之间的比较

如表 1.1 所示,某些任务既可以使用 Exchange 系统管理器也可以使用 Active Directory 用户和计算机来执行。例如,要移动邮箱,既可以使用 Exchange 系统管理器,也可以使用 Active Directory 用户和计算机。两种方法的不同在于是要查找服务器上的所有用户还是仅查找选定的子集。如果要快速查找服务器上的所有用户,那么 Exchange 系统管理器是更好的选择。如果要基于特定的标准来选择用户,那么应使用 Active Directory 用户和计算机,因为使用此管理单元可以创建自定义的 LDAP 筛选器,从而可以基于几乎所有标准来进行筛选。
提示 在新闻组以及与其他 Exchange 管理员进行的交谈中,某些人将 Exchange 系统管理器称为 ESM。Active Directory 用户和计算机则可能被称为 ADU&C 或 DSA (Directory Server Agent)。
前面的部分概述了 Exchange 系统管理器与 Active Directory 用户和计算机如何在 Exchange 管理体系结构中工作,下面的两节在此论述的基础上,更详细地说明了 Exchange 系统管理器与 Active Directory 用户和计算机。如果您对使用这些工具已经很有信心,那么可以跳过这两个部分,继续阅读后面的"决定在哪里管理 Exchange"部分,以了解应通过哪一种方法(远程桌面、终端服务器还是专用管理站)来使用这些工具。
使用 Exchange 系统管理器 Exchange 系统管理器 (Exchange System Manager.msc) 是专门用来帮助您管理 Exchange 组织的 MMC 控制台。当在服务器上执行 Exchange 2003 的典型安装时,安装向导会自动将 Exchange 系统管理工具也安装到该服务器上。
Exchange 系统管理器为管理员(负责处理 Exchange 服务器所有方面的管理工作,包括公用文件夹、服务器、路由以及策略)提供一致的管理体验。
可以按照下面描述的过程,从"开始"菜单的"Microsoft Exchange"程序组中打开 Exchange 系统管理器:
打开 Exchange 系统管理器 · 单击"开始",指向"所有程序",再指向"Microsoft Exchange",然后单击"系统管理器"。
图 1.3 显示了 Exchange 系统管理器出现在屏幕上的效果。

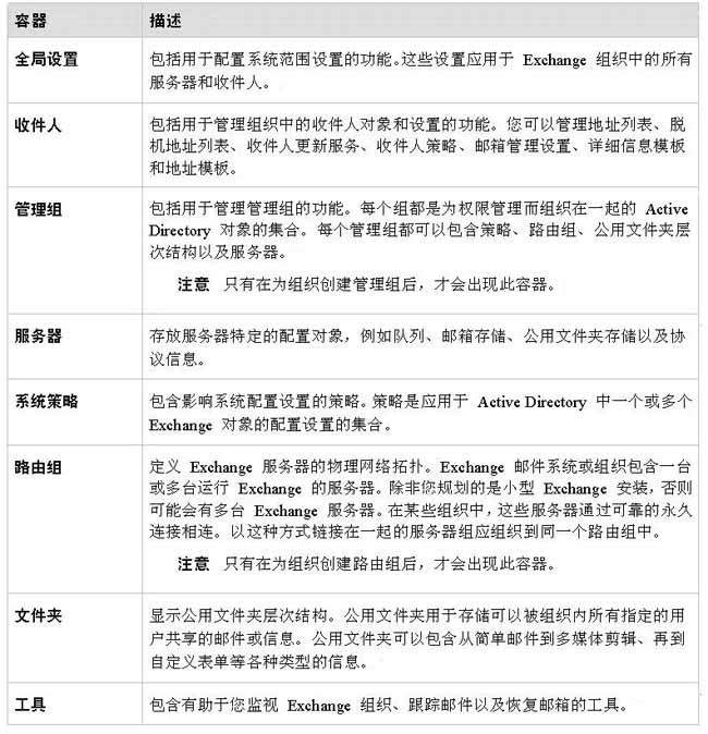
图 1.3 Exchange 系统管理器层次结构 如图 1.3 所示,Exchange 系统管理器的左侧窗格是控制台树。该控制台树的顶部节点是包含所有 Exchange 容器的根组织节点。您可以通过其中的每个容器访问 Exchange 中的特定管理功能。表 1.2 描述了可以对其中的每个容器执行的操作。
表 1.2 Exchange 系统管理器容器

使用 Exchange 系统管理器及其容器,可以执行下列操作:
· 使用根节点的"属性"来配置 Exchange 2003,以便在控制台树中显示或隐藏路由组和管理组。
· 通过设置控制台树中根节点下不同容器的属性来管理 Exchange 组织。例如,可以使用 Exchange 系统管理器在组织级别委派管理权限,或者使用 Exchange 委派向导在管理组级别委派管理权限。
· 通过在服务器的"属性"对话框中修改权限设置,在特定服务器上设置权限。
要了解有关如何执行这些任务以及其他组织级别或服务器级别任务的详细信息,请参阅本指南中的相应章节。
使用 Active Directory 用户和计算机 使用 Active Directory 用户和计算机可以管理收件人。Active Directory 用户和计算机是一个 MMC 管理单元,它是 Microsoft Windows Server? 操作系统的一个标准部件。但是,安装 Exchange 2003 时,安装向导将自动扩展 Active Directory 用户和计算机的功能,以包括 Exchange 特定的任务。
注意 如果 Active Directory 用户和计算机管理单元所在的计算机上未安装 Exchange 或 Exchange 管理工具,那么将无法从该计算机上执行 Exchange 任务。
可以从 Exchange 服务器或安装了 Exchange 系统管理工具的工作站启动 Active Directory 用户和计算机。
打开 Active Directory 用户和计算机 1. 单击"开始",然后单击"运行"。
2. 在"打开"框中,键入 dsa.msc,然后单击"确定"。
-或者-
· 单击"开始",指向"所有程序",再指向"Microsoft Exchange",然后单击"Active Directory 用户和计算机"。
图 1.4 显示了 Active Directory 用户和计算机出现在屏幕上的效果。

图 1.4 Active Directory 用户和计算机层次结构 Active Directory 用户和计算机的左侧窗格是控制台树,该控制台树在根目录一级显示完全限定的域名。单击 +(加号)可以展开根目录容器。根目录容器下面是几个默认容器:
· Builtin:存放内置用户帐户的容器。
· Computers:存放计算机对象的默认容器。
· Domain Controllers:存放域控制器的默认容器。
· ForeignSecurityPrincipals:存放受信任的外部域中的安全主体的容器。管理员不应手动更改此容器的内容。
· Users:存放用户对象的默认容器。
除了默认容器,还可以通过创建名为组织单位的容器来以逻辑单位的形式组织目录对象。例如,可以针对市场组创建一个组织单位,并在其中存放与公司市场部关联的所有目录对象。组织单位可用于应用组策略设置,并可用于以一种有效的方式组织对象。有关组织单位的详细信息,请参阅 Windows 文档。
组织好 Active Directory 用户和计算机中的容器后,即可使用这些容器来执行下列操作:
· 创建收件人。
· 执行 Exchange 特定的任务。
· 管理多个 Exchange 域。
创建收件人 在 Exchange 扩展 Active Directory 用户和计算机后,您可以对某个对象启用邮件或启用邮箱,从而将该 Active Directory 对象转换为收件人。但是,并非对所有对象都可以启用邮件或启用邮箱。例如,可以为用户对象或已启用邮件的组对象创建邮箱,但是不能对计算机对象执行上述任何操作。因此,Exchange 管理员最感兴趣的 Active Directory 对象有:
· 用户
· InetOrgPerson 对象
· 联系人
· 组
· 基于查询的通讯组
有关创建收件人的详细信息,请参阅第 4 章"管理收件人和收件人策略"。
执行 Exchange 任务 在 Active Directory 用户和计算机中,可以选择用户或组对象,然后使用 Exchange 任务向导来执行特定于该对象的各种任务。这些任务取决于您所选对象的类型及其当前属性。例如,Exchange 任务向导不允许您为联系人创建邮箱,因为联系人只能是已启用邮件的,而不能是已启用邮箱的。同样,如果选择的是已有邮箱的用户,Exchange 任务向导将允许您删除该用户的邮箱,但不允许您创建另一个邮箱。
下面是 Exchange 任务向导可以执行的 Exchange 特定任务的完整列表:
· 创建邮箱
· 移动邮箱
· 删除邮箱
· 指定电子邮件地址
· 配置 Exchange 功能
· 删除 Exchange 属性
· 删除电子邮件地址
· 隐藏组成员身份
· 关联外部帐户
若要使用 Exchange 任务向导来执行其中某个任务,请执行以下步骤。
执行 Exchange 特定的任务 · 在 Active Directory 用户和计算机中,用鼠标右键单击某个用户或组对象,然后单击"Exchange 任务"。
管理多个域中的 Exchange
可以使用 Active Directory 用户和计算机管理分布在一个目录林的多个域中的 Exchange。为此,必须按照下列步骤连接到域。
管理另一个域中的 Exchange · 在 Active Directory 用户和计算机中,用鼠标右键单击控制台树中的根目录对象,然后选择"连接到域"。
注意 必须对目标域具有相应的权限。
决定在哪里管理 Exchange 了解有关如何使用 Exchange 系统管理器与 Active Director 用户和计算机的基本知识仅仅是管理 Exchange 2003 的开始。接下来应决定是否在 Exchange 环境中的某个特定位置使用这些工具。
Exchange 2003 服务器典型安装期间,安装向导直接在服务器上安装 Exchange 系统管理器并扩展 Active Directory 用户和计算机。要使用这些工具,应登录到该服务器。但是,建议您限制与服务器的直接交互,以避免不需要的操作。例如,要移动日志文件,可能必须直接登录到服务器,但是这样做,可能会意外地删除系统文件或在不注意的情况下引入病毒。
为了尽量减少直接登录到服务器的情况,可以使用远程桌面、终端服务器或专用管理站。表 1.3 列出了上述各种 Exchange 管理方法的一些内在优缺点。
表 1.3 管理方案

在表 1.3 列出的三种方法中,本章只对专用管理站这一种方法进行详细的讨论。直接登录到服务器不需要特殊的安装程序。如果决定使用远程桌面或终端服务器,那么有关安装的最佳信息源就是您的 Windows 副本自带的文档。
使用 Windows XP Professional SP1 或更高版本建立管理站
通过在专用的管理工作站上安装 Exchange 系统管理器和 Active Directory 用户和计算机管理单元,可以避免前面的表 1.3 中列出的某些风险。下面的检查表概述了使用 Windows XP Professional SP1 或更高版本建立管理站所需的步骤。
管理站设置检查表

有关安装 Windows XP Professional SP1 或更高版本以及将工作站添加到域中的详细信息,请参阅 Windows XP Professional 文档。至于检查表中的余下步骤,请使用在本指南的后面部分出现的操作过程。
注意 要管理 Exchange 2003,该工作站必须加入到您的 Exchange 服务器所在的目录林中。您无法管理另一个目录林中的域。
安装 Windows 管理工具包 在工作站上安装 Windows XP Professional SP1 后,必须安装 Windows 管理工具包。安装此工具包之前,可以使用工作站远程管理运行 Windows XP Professional 的服务器。
安装 Windows 管理工具包 · 在专用管理工作站上,找到 Microsoft 知识库文章 324745"HOW TO: Install the Windows Server 2003 Administration Tools Pack on Windows XP"(http://support.microsoft.com/?kbid=324745)(英文),并按照其中的说明执行操作。
安装 SMTPSVC 服务 安装 Windows 管理工具包后,必须在工作站上安装 SMTPSVC 服务。安装 SMTPSVC 服务后,便可以安装 Exchange 系统管理工具。
安装 SMTPSVC 服务 1. 在专用管理工作站上,打开"添加或删除程序",然后单击"添加/删除 Windows 组件"。
2. 选择"Internet 信息服务 (IIS)",再单击"详细信息"。
3. 选中"SMTP Service"复选框。
4. 单击"确定",再单击"下一步",然后单击"完成"。
安装 Exchange 系统管理工具 完成上述步骤后,即可运行 Exchange 安装程序。
安装 Exchange 系统管理工具 1. 在专用管理工作站上,将 Exchange 2003 安装光盘插入到工作站的 CD 驱动器中,然后定位到 <驱动器>:\setup\i386\setup.exe。
2. 在"组件选择"页上,执行下列操作:
· 在"组件名称"下,找到"Microsoft Exchange"。在对应的"操作"列,选择"自定义"。
· 在"组件名称"下,找到"Microsoft Exchange 系统管理工具"。在对应的"操作"列,选择"安装"(见图 1.5)。

图 1.5 Microsoft Exchange 系统管理工具安装选项 3. 单击"下一步",继续完成安装向导。
还可以在下列操作系统上安装管理工具。下面的列表包括在各个操作系统上安装 Exchange 管理工具之前必须满足的要求。
Windows Server 2003 · Internet 信息服务 (IIS) 管理器
Windows 2000 Professional SP3 或更高版本
· Internet 信息服务 (IIS) 管理单元
· 管理工具包 Windows 2000 版
Windows 2000 Server SP3 或更高版本
· Internet 信息服务 (IIS) 管理单元
· SMTPSVC 服务运行
· 网络新闻传输协议 (NntpSvc) 服务运行。
关闭 SMTPSVC 和 NNTPSVC 服务 安装 Exchange 系统管理工具后,应禁用 SMTPSVC 和 NntpSvc 服务,因为只有在安装 Exchange 系统管理工具的过程中才需要这些服务。通常,关闭任何不必要的服务是一种良好的安全习惯。
使用自定义控制台 MMC 提供一个包含管理工具(即管理单元)的框架。虽然 MMC 自身并不是工具,但是管理单元工具不能离开它而独立运行。从命令提示符处或"开始"菜单中打开管理单元会在单独的 MMC 窗口中自动打开该管理单元。
如果不希望 MMC 管理单元在它自己的窗口中打开,可以创建自定义控制台。该自定义控制台是驻留您经常使用的所有管理单元工具的单个 MMC 实例。作为一名 Exchange 管理员,您可能希望创建一个合并 Exchange 系统管理器和 Active Directory 用户和计算机的自定义控制台。例如,图 1.6 显示了驻留有 Exchange 系统管理器、Active Directory 用户和计算机以及事件查看器的自定义控制台。
注意 无论您决定在哪里管理 Exchange(直接登录到服务器、使用远程桌面或终端服务器,或使用专用的管理工作站),都可以使用自定义控制台。

图 1.6 包含 Exchange 系统管理器、Active Directory 用户和计算机以及事件查看器的自定义控制台
如图 1.6 所示,自定义控制台的用户界面 (UI) 与各个管理单元的用户界面相同。左侧窗格中是控制台树。该控制台树显示各个管理单元的不同容器的层次结构视图。右侧是详细信息窗格,可以在其中管理容器中的不同对象,方法是用鼠标右键单击某个对象并对该对象选择适当的命令。
创建自定义控制台 除了创建自定义控制台来帮助您管理 Exchange 外,还可以针对不同的管理员或不同的任务创建自定义控制台。
要创建自定义 MMC 控制台,需执行两个步骤。首先,创建新的 MMC 实例,然后将需要的管理单元添加到该实例中。
创建新的 MMC 实例 1. 单击"开始",然后单击"运行"。
2. 在"打开"框中,键入 MMC,然后单击"确定"。
这将打开一个空的 MMC 窗口(见图 1.7)。下一步是添加您要使用的管理单元。

图 1.7 新的 MMC 实例 将管理单元添加到 MMC 中 1. 在 MMC 中的"文件"菜单上,单击"添加/删除管理单元"。
2. 单击"添加"打开"添加独立管理单元"窗口。
3. 从列表中选择要添加的管理单元,然后单击"添加"。
例如,可以选择"Active Directory 用户和计算机"或"Exchange 系统管理器"。
4. 重复步骤 3,直到添加了需要的管理单元。
5. 单击"关闭",再单击"确定"。
使管理任务自动进行 除了 Exchange 系统管理器、Active Directory 用户和计算机以及本指南中介绍的其他工具外,Exchange Server 2003 还提供通过编程的方法完成大部分管理任务的技术。这些技术还包括 Collaboration Data Objects for Exchange (CDOEX)、CDO for Exchange Management (CDOEXM) 以及大量的 WMI 提供商。
Exchange SDK 包含有关编写应用程序来管理、控制和扩展 Exchange 的完整信息,其中包括许多可复用代码示例。可以从 Exchange 开发人员中心 (http://msdn.microsoft.com/exchange) 下载或联机查看 Exchange SDK。